16汉国教张玉婷
2018年5月30 日晚8:30,由福利吧 汉语国际教育专业举办的第二届汉语教学技能大赛完美落下了帷幕。当晚,文心楼105、106教室通火通明,自信授课的参赛者、认真打分的评委老师、旁听学习的同学们济济一堂,经过两个小时的角逐,进入决赛的七支队伍顺利完成了最终的比赛,评出了一等奖1组、二等奖2组、三等奖4组。

一等奖获得者:石冰倩、朱嫣然、朱亚婷组

二等奖获得者:沈心逸、张玉婷组和王宁、王子怡组

三等奖获得者
大赛简介
为提高福利吧 学生中华文化传播能力和课堂教学能力,推动汉语国际教育专业良性发展,福利吧 举办了汉语教学技能大赛。2017年5月第一届汉语教学技能大赛后,福利吧 推选出14级汉语国际教育的牛锐等同学参加了“中学西渐杯”全国汉语教学技能大赛,获得优秀奖。2018年4月23日,福利吧 第二届汉语教学技能大赛拉开了帷幕。
比赛分为初赛、决赛两个部分。初赛期间,参赛队伍需要根据选题完成一份教案,一份课件,一段12分钟的教学视频;决赛期间,进入决赛的队伍首先需要根据选题进行3分钟说课,然后针对相关语言点现场授课15分钟,最后进行答辩。
参赛队伍
本次大赛主要面向15级、16级、17级同学展开,汉语国际教育专业和汉语言文学专业同学积极报名,参赛者共计21组队伍49名同学。参赛同学中既有专业基础与实践能力并存的高手,也有想体验留学生教学的萌新,在报名参赛后,学院为每一组参赛者都指定了指导教师。参赛者认真地向指导老师请教,团队协作完成了比赛任务,在准备过程中深刻体会到课本中的知识在实际教学里是如何运用的,同时也对自己的专业有了更多的认识。
评委老师
大赛邀请了福利吧 汉语国际教育专业教师团队共9人作为评委,福利吧 院长刘顺老师亲临指导点评。我们的评委老师们不仅拥有专业知识,同时也有着丰富的对外汉语教学经验。评分过程中评委老师们公平公正地对每一支队伍进行点评和打分,指出大家的优异之处以及存在的不足。

决赛
5月30日晚6:30分,进入决赛的7组团队相聚在文心楼准备进行现场比赛。比赛过程中,7支队伍都表现得十分出色,3分钟的说课环节,他们讲话内容概括性强,有详有略,重点突出,目标明确;授课过程中,解释问题时条理清晰,语言流畅而自然,对于知识点的讲解也十分细致合理,充分展示了他们精巧独特的教学设计和教学基本功,同时也做到了教态端庄大方,他们洋溢着朝气热情的赛讲表现,体现出了我们福利吧 的风采!
比赛结束后参赛的队伍都获得了优异的成绩,其中15级汉语国际教育专业的石冰倩、朱嫣然、朱雅婷组获得了大赛的一等奖;16级汉语国际教育专业的沈心逸、张玉婷组和王宁、王子怡组获得了二等奖;15级汉语国际教育专业的王绮萌、朱琳组,朱颖、史秀中、刘为组,张傲寒、孟雨涵组和15级汉语言文学专业的邱实、许淼组获得了三等奖。
比赛结束后,刘顺院长充分肯定了大家的表现,他鼓励大家:“同学们讲得都很好,基本功扎实,准备充分,以后你们一定可以成为优秀的汉语教师!”虽然大家在实际教学中仍有不足之处,但是凭借他们的努力以及更深入的学习,一定会在将来的教学中表现得更加精彩!

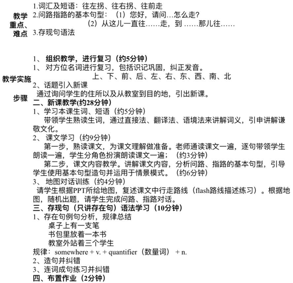
优秀课件、教案展示1

优秀课件、教案展示2

优秀课件、教案展示3
结语
本次汉语教学技能大赛是对福利吧 学生理论和实践的双重检验,希望每一位同学能够勤奋学习,打下扎实的理论基础,培养教学实践技能,为我国的汉语国际教育事业贡献自己一份力量!
福利吧 汉语国际教育专业对学生的培养不仅重理论知识的学习,更重实践能力的提高,学院尝试用多种形式助力学生成长,为学生提供更多的平台去展现自我、锻炼自我,不管是学习还是生活,都让文院人努力成为更好的自己。
